Per formazione delle parole s'intende l'insieme delle regole che una lingua usa per ottenere nuove parole a partire da altre parole. Si parla anche di processi formativi.
Nella grammatica tradizionale la disciplina che studia queste regole è la morfologia; recentemente lo studio dei processi formativi è arrivato a comprendere anche altri aspetti più generalmente lessicologici.
Classificazione tradizionale
La classificazione dei processi formativi è tradizionalmente suddivisa in:
- flessione: le regole che precisano il significato della parola di base senza cambiarlo (ad esempio buona da buono o mangiavo da mangiare);
- alterazione: le regole che permettono di formare una nuova parola che altera il significato della parola di base senza modificarlo sostanzialmente (ad esempio benino da bene o ladruncolo da ladro);
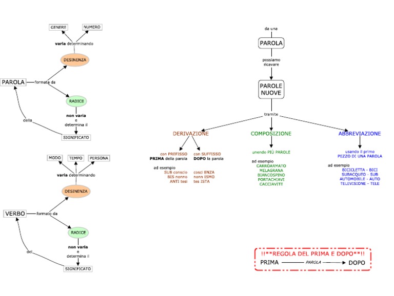
- derivazione: le regole che permettono di formare una nuova parola modificando il significato della parola di base, generalmente tramite l'aggiunta di affissi (ad esempio ritentare da tentare o tristezza da triste);
- composizione: le regole che permettono di formare una nuova parola unendo due o più parole (ad esempio capostazione da capo e stazione o andiamocene da andiamo, ce e ne).
Questa suddivisione, che possiamo definire "classica", si è sviluppata e affermata nei secoli partendo sostanzialmente dallo studio e dall'insegnamento delle lingue classiche e moderne di origine indoeuropea in cui queste strutture si presentano comunemente; questo approccio di tipo funzionale non sempre si adatta efficacemente alle altre lingue, e comunque in questa stessa classificazione i confini tra una classe e l'altra sono sfumati e a volte oggetto di discussione tra gli stessi linguisti.
Alcuni esempi:
- Secondo alcuni linguisti, cambiare la desinenza fa parte della flessione di una parola; in questo senso, il processo che porta ad esempio da lavoro a lavorare, nonostante porti a una transcategorizzazione (passaggio da una parte del discorso a un'altra, in questo caso da nome a verbo) si tratta in realtà di un processo di flessione; altri linguisti invece trattano questo stesso processo come derivazione, e alcuni di loro mediano tra i due punti di vista definendola "derivazione diretta".
- Nelle lingue come il giapponese o il veneto alcuni linguisti tendono a considerare forme di flessione propria il processo che altri linguisti considerano invece la composizione della forma flessa con la particella clitica; ad esempio, nelle forme interrogative del veneto come ad esempio magnito? ("mangi?") i primi identificano -ito come desinenza flessiva interrogativa completa, mentre i secondi considerano solamente -i come desinenza flessiva e quindi magnito? diventa la composizione di magni e il pronome clitico interrogativo to.
Inoltre, l'inserimento di alcuni meccanismi di formazione in una di queste quattro classi può sembrare in alcuni casi forzato.
Classificazione secondo il meccanismo
Recentemente si è dunque passati a classificare i processi formativi secondo il meccanismo con cui avviene la formazione piuttosto che secondo la funzione del processo stesso:
- acronimo: la parola si forma utilizzando le lettere o le sillabe iniziali di altre parole (ad esempio SIP da Società Idroelettrica Piemontese);
- affissazione: la parola si forma da un'altra parola mediante l'aggiunta di un affisso (ad esempio normale da norma);
- agglutinazione: si dice in generale, quando la parola si forma da un'altra parola mediante l'aggiunta di diversi affissi, solitamente suffissi (ad esempio categor-izza-zione da categoria);
- retroformazione: la parola si forma da un'altra parola mediante la rimozione di ciò che sembra un affisso (ad esempio accusa da accusare) o generalmente per un processo inverso rispetto a quello normale (ad esempio la frase in lingua inglese what I know is si è retroformata come se wiki ne fosse un acronimo);
- accorciamento: la parola si forma da una porzione di un'altra parola (ad esempio bici da bicicletta);
- composizione: la parola si forma unendo due o più parole (ad esempio lavastoviglie da lava e stoviglie);
- polisintesi o incorporazione: è il caso particolare in cui la parola si forma fondendo insieme elementi diversi assumendo un significato compiuto;
- sincrasi: è un altro caso particolare in cui le parole unite hanno una parte in comune che si fonde nel processo di composizione (ad esempio musicassetta da musica e cassetta);
- prestito: la parola è presa da un'altra lingua (ad esempio l'italiano sport prestato dall'inglese);
- calco: è il caso particolare in cui una parola già esistente nel lessico si forma o assume nuovi significati sul modello di una parola o costruzione straniera (ad esempio realizzare ha assunto il significato di rendersi conto ricalcando il significato analogo dell'inglese to realize; oppure la parola ferrovia si è costruita ricalcando la costruzione analoga del tedesco Eisenbahn);
- neologismo: una parola completamente nuova, come quark (inventata da James Joyce nel suo Finnegans Wake);
Anche in questi casi si rischia talvolta di valicare il confine puramente meccanico ed addentrarsi in quello funzionale, come ad esempio nell'agglutinazione (definita spesso come apposizione di più suffissi con valori grammaticali diversi) o nella stessa polisintesi che non può prescindere dalla parte funzionale della propria definizione.
In altri casi si attraversa anche il confine con la semantica; alcuni linguisti infatti considerano processi formativi lo spostamento funzionale o il cambio semantico da una parte del discorso a un'altra (ad esempio essere inteso come sostantivo) definendolo anche "derivazione nulla".
Voci correlate
- Base (linguistica)

